新疆农业科公司农业质量标准与检测技术研究所高层次人才招聘公告(长期有效)
时间:2024-01-29 来源:十大正规买足球网站 作者:
新疆农业科公司农业质量标准与检测技术研究所(简称质标 所)为社会公益性农业科研机构,隶属于新疆农业科公司,位于 新疆乌鲁木齐市,建筑面积 4080 余平方米,拥有设备 400 余台 套,总值 5000 余万元。现有科技人员 65 人,其中,博士、硕士 研究生 42 人,副高以上职称 26 人,自治区科技领军人才后备人 才、天山英才、天池博士、天山青年人才等 10 余人。
质标所设有农产品质量安全检测技术与评价、质量安全风险 评估、营养品质评价与调控、溯源与控制等四大学科领域 6 个科 技创新团队。建有农业农村部农产品质量安全风险评估实验室 (乌鲁木齐)、农业农村部农产品质量监督检验测试中心(乌鲁 木齐)、农业农村部荒漠绿洲生态区特色农产品功能营养与健康 重点实验室(部省共建)、全国名特优新新农产品营养品质评价 鉴定机构、农业农村部绿色食品定点检测机构、农业农村部农产 品地理标志产品品质鉴定检测机构、新疆农产品质量安全重点实 验室等 10 余个省部级科研平台。
质标所立足新疆特色农产品资源,主要从事农产品质量安全 科学研究和技术创新,将质量安全检测与监测、风险评估与预警、 溯源与全程控制、标准与规范、功能营养品质评价与调控等领域 的科学与技术问题作为研究重点;着力解决生产、加工、贮藏、 运输等过程中与质量安全有关的共性、关键科学问题等,为新疆 特色农业可持续发展、农产品质量安全监管提供技术支撑。
根据事业发展需要,现面向国内外公开招聘高层次人才,现 就有关事项公告如下:
一、高层次人才引进类别
根据质标所现有岗位需求,拟引进人才的类别包括领军人 才、学科带头人和青年英才三类,其中,青年英才分为 A 类:博 士后研究人员、B 类:优秀博士毕业生。
(一)科技领军人才
主持过重大科研任务、领衔高层次创新团队、重点团队建设 的领军人才;在农业科技创新的重点领域取得突破,获得国际国 内较高学术成就,学科领域有较大影响力的优秀人才。
(二)学科带头人
研究方向符合我所学科体系建设和创新团队需求,独立主持 过国家或省部级科研项目,并做出显著成绩,熟悉本学科领域前 沿发展动态,有扎实的专业知识基础,有能力带领团队在本领域 开展研究并做出高水平的创新成果。年龄一般不超过 45 周岁, 特殊或急需人才可适当放宽。
(三)青年英才
具有博士学位,出站博士后符合博士毕业生业绩条件,在本 领域重要期刊第一作者发表高水平学术论文。博士后年龄一般不 超过 40 周岁、博士一般不超过 35 周岁,特殊或急需人才可适当放宽。
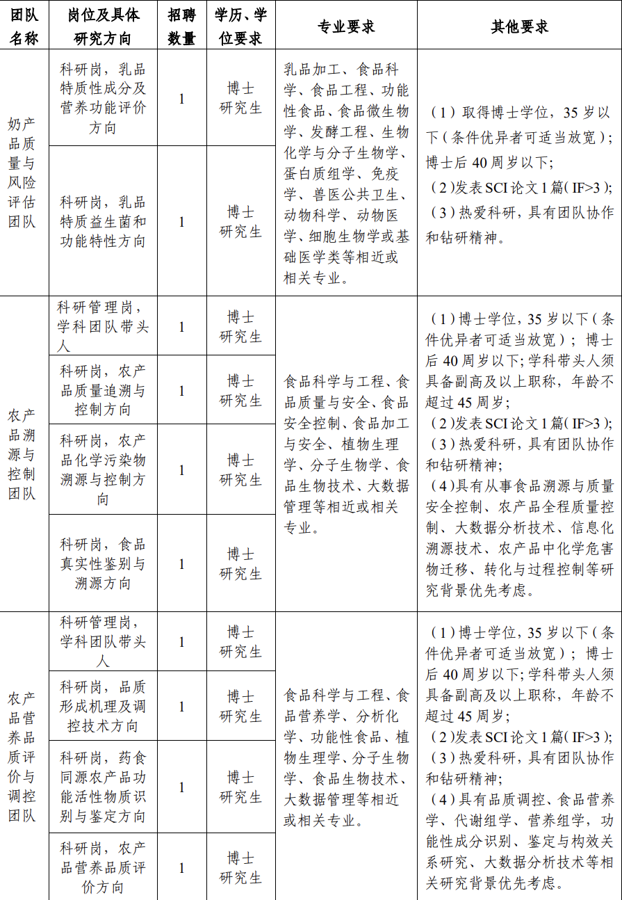
二、招聘岗位和条件


三、聘期待遇和经费支持
(一)聘期管理
聘期为 5 年,第 3 年中期考核评估,根据第 3 年考核评估结 果,决定是否续聘。到岗后优先推荐申报自治区“天山领军人才、 天池计划、天山英才、天山沃土计划”等人才计划项目。
(二)科研条件
高层次人才一经聘用后,将作为领军人才或学科带头人或科 研骨干直接纳入创新团队,根据项目情况配备相应的实验平台条 件和科研助手,优先支持申报国家、自治区重大科研项目。
(三)经费支持
聘用到岗工作后,根据入选的人才层次,聘期内将给予安家费 和科研启动费支持,聘期内实行协议工资,实行一事一议,具体待遇如下:
1.科研启动经费
聘期内领军人才享受 300-500 万元科研启动经费支持,学科 带头人享受 100-300 万元的科研启动经费支持,青年英才享受 30-100 万元的科研启动经费支持。
2.薪资待遇
入职后薪资待遇实行一事一议;
(1)领军人才兑现四级岗 待遇,给予 100-150 万元的安家费补助(包括天池英才等项目生 活补贴),年薪 40-60 万元(特别优秀的,年薪可高于 60 万元)。
(2)学科带头人兑现七级岗待遇,给予 50-100 万安家费(包括 天池英才等项目生活补贴),年薪 25-40 万。
(3)青年英才兑 现七级岗待遇,给予 20-50 万元安家费补助(包括天池英才等项 目生活补贴),年薪 15-25 万元。
3.在无住房情况下,提供高层次人才安居房 1 套(60M2精装 修公租房);按规定办理引进人才的户口和家属随迁工作,协助 解决子女入托和上学等生活问题。 四、应聘方式
(一)需提供材料
1.提供最高学历、学位、职称等证书;国外留学人员提供经 教育部留学服务中心认证的《国外学历学位认证书》;应届毕业 生提供公司核发的毕业生就业推荐表,资格审查时需提供原件。 2.代表性科研成果证明(项目、论文、著作、获奖证书或专 利等),资格审查时需提供原件。 3.身份证、工作经历相关证明。资格审查时需提供原件。
(二)报名方式
请将应聘材料以姓名+应聘岗位命名发至邮箱,或将相关材 料交至新疆农业科公司农业质量标准与检测技术研究所办公室。
(三)联系方式
联系地址:乌鲁木齐市沙依巴克区南昌路 403 号(邮编 830091) 新疆农业科公司农业质量标准与检测技术研究所
联系人:周丽娜、赵多勇
电 话:0991-4595733,18999839181(周丽娜), 0991-4541379,15099552838(赵多勇)
邮 箱:luckydyz@163.com
传 真:0991-4537561

